首页
|
留学资讯
|
名校推荐
|
专家视点
|
留学国家
|
留学方案
|
语言考试
|
院校排行
|
国际游学
|
驻华使馆
|
学前须知
|
留学申请
|
签证指南
美国
澳洲
加拿大
英国
新西兰
马来西亚
西班牙
法国
爱尔兰
俄罗斯
新加坡
日本
韩国
意大利
波兰
荷兰
芬兰
丹麦
欧洲
您的位置: >
首页
>
留学国家
>
澳大利亚
>
签证指南
>
签证办理流程
> 正文
[组图]
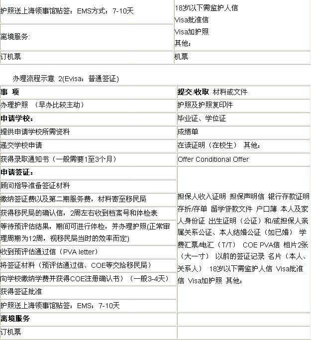
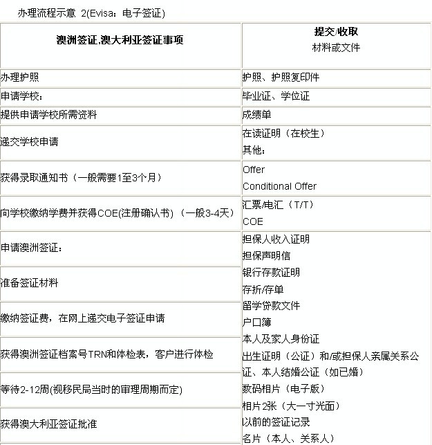
澳洲签证办理流程(普签、电签)
2011-11-30 11:56:48
来源:
网络
点击数:
上一篇新闻:
澳大利亚签证办理流程(e-Visa)
下一篇新闻:
澳大利亚语言570签证宝典
[新闻录入:admin 责任编辑:admin ]
相关阅读:
好消息:夏令营学生委托我中心办理留学手续服务费八折
从塞浦路斯危机话金融学专业(美国篇)
澳大利亚拉筹伯大学La Trobe University商科硕士课程奖
美国北卡大学格林斯堡分校The University of North Ca
美国迪士尼乐园
美国好莱坞环球影城
成功案例
·
意大利之行巡礼—我中心欧洲部主…
·
前六届意大利免学费留学项目学生…
·
口译中遇到中文称谓要怎么翻译?
·
中国留美学生人数创新高 美式高中…
·
英国名校硕士申请
最新推荐
·
2014年英国经典游学营彩页版
·
2014年澳大利亚黄金海岸游学营彩页版
·
2014年美国东西海岸游学营彩页版
·
2014年澳大利亚黄金海岸游学营行程
·
2014年英国经典游学营行程
·
2014年美国东西海岸游学营行程
·
免费讲座:10月20日美国优秀公立高中选拔招生…
·
好消息:夏令营学生委托我中心办理留学手续服…
·
2013年英国经典游学夏令营彩页版
专家风采
李颖老师-美澳资深专…
郑峰老师-英加专家
杨卫平老师-英加新西…
马堃老师-美国资深专…
王小亚老师-资深文案…
王宇老师-日本资深专…
留学资讯
·
免费讲座:2014年4月12日美国公立高中选拔说明…
·
免费讲座:美国公立高中交换生项目说明会(J1…
·
免费讲座:10月20日美国优秀公立高中选拔招生…
·
英国调整移民政策,吸引更多留学生
·
快速入籍吸引,美军10月征兵向外国人敞大门
·
上海自贸区挂牌,金融专业学生就业机会大
·
意大利米兰国立美术学院2014年来华考试方案
·
意大利免学费项目:图兰朵计划艺术生首选
·
意大利免学费项目:马可波罗计划文理科首选
·
新加坡南洋理工院-2012年招生简章
·
新加坡拉萨尔学院简介
·
新加坡共和理工学院-奖学金项目招生简介
名校推荐
·
英国调整移民政策,将吸引更多留学生
·
快速入籍,美军10月征兵向外国人敞大门
·
上海自贸区挂牌,英国金融专业学生就业机会大
·
颠覆传统模式 澳洲大学试水亚洲教育风格
·
科罗拉多州立大学最新排名出炉
·
澳大利亚查尔斯达尔文大学(墨尔本校区)——…
·
美国北卡大学格林斯堡分校The University of …
·
毕索大学Bishop's University加拿大魁北克…
·
加拿大阿省重点高中“德海”中学精英项目Elit…
·
加拿大College of Rockies 落基山学院
关于我们
|
服务条款
|
服务合作
|
各国驻华使馆
|
诚聘英才
|
联系我们
Copyright © Zzedu.com.cn 郑州教育对外交流服务中心 All Rights Reserved 服务电话:0371-65352211/2233 传真:0371-60985690
地址:河南省郑州市经三路与农业路交叉口财富广场1号楼4层D户
豫ICP备11004777号